官方网站_kaiyun sports-罚单来了!郑铮暴力行为禁赛4场 徐新2张罚单停2场
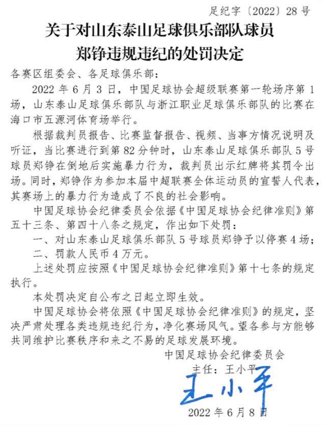
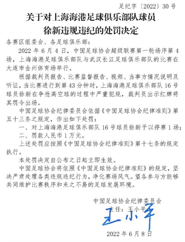
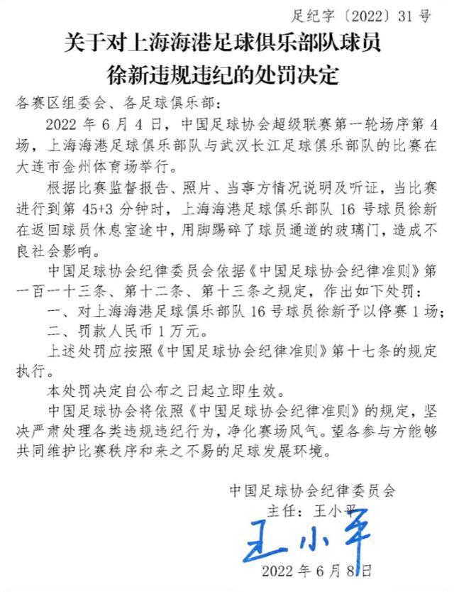
6月9日,中国足协开出2022赛季中超联赛的首批罚单,山东泰山队的队长郑铮和上海海港队的中场徐新分别被禁赛4场和2场。

在中超首轮的揭幕战比赛中,比赛第82分钟郑铮在倒地的情况下脚蹬浙江队外援马修斯,吃到了本赛季首张红牌。根据中国足协的通告显示,郑铮的犯规被定义为暴力行为。同时足协的公告中还表示,郑铮在开幕式上代表运动员宣誓,也有不良影响,最终他被禁赛4场,罚款4万。

而海港队的徐新因为在比赛中争抢高球时有踩踏对手的犯规,也是当场被红牌罚下。随后他在离场时,还踹碎了大连赛区的玻璃门。因此中国足协给徐新开出了两张罚单,他总计被禁赛2场,罚款2万。
与此同时,海港队因在与武汉长江的比赛前未按规定时间出发,影响了正常的竞赛秩序,也被通报批评。










